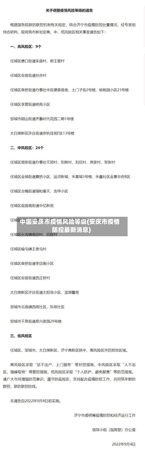
市统计局廉政风险点
〖壹〗、档案工作和保密工作方面:廉政风险点是保密公文系统和纸质档案丢失 、不按保密规定操作导致泄密 。干部提拔方面:廉政风险点表现为不按程序提拔干部、对干部人事工作规定掌握不透、选拔任用规范执行不规范。妄议党和国家大政方针方面:廉政风险点为工作方向未与党中央保持一致,在网络等公共场所妄议。黄山市统计局:公布了行政权力事项廉政风险点情况表 ,但未详细列出具体风险点内容 。

〖贰〗 、在政府工作中的地位带来的权力影响市统计局局长在政府工作中具有重要的地位和作用。虽然与其他政府部门一把手在行政级别上可能相当,但在具体职责和权力范围上存在差异。这种差异使得局长在与其他部门协作、配合时,能够凭借自身专业领域的权力 ,为政府决策提供准确的统计数据支持,共同推动政府工作的顺利进行 。
〖叁〗、吴起县统计局印发了《干部作风能力提升年工作方案》。该方案重点在于提升统计干部推动高质量发展 、服务群众、防范化解重大风险的本领。统计干部作为统计工作的执行者,其作风和能力直接影响着统计工作的成效 。
〖肆〗、“物价低位运行背景下政策干预的费用响应机制及影响测算研究 ”虽责任单位为湖北经济学院 ,但需统计系统内第一责任人协同推进政策研究与数据支撑。

安徽亳州谯城区属于低风险吗
不是。截止于2022年8月30日,根据亳州当地疫情防控显示,谯城区已经常态化防控 ,属于低风险地区,并不是高风险地区,凡需离开亳州谯城区等疫情发生地来(返)亳人员,需持有48小时内核酸检测阴性证明。
低风险地区 。截止2022年8月22日 ,根据我国的防疫政策,亳州市谯城区为我国低风险地区,该地区暂无阳性感染者 ,也没有密切接触者,疫情把控非常好。
毫州哪几个镇封城了如下,安徽省亳州市谯城区新冠肺炎疫情防控应急指挥部在谯城区融媒体中心召开新闻发布会。亳州没有封城 。截止2022年09月16日09时 ,亳州暂无高中低风险地区,全域都是常态化防控区域。
没有可能。2022年8月9日,亳州市谯城区新型冠状病毒肺炎疫情防控应急指挥部办公室辟谣了当地即将封城的消息 ,截止到2022年8月21日,谯城区仍属于低风险地区,因此是没有可能封城的 ,依旧可以正常出行 。
没有。通过查询疫情防控中心显示,截止到2022年12月14日,安徽省亳州市谯城区大杨镇属于我国低风险地区,是没有出现病例的 ,但是出入公共场所依然需要佩戴好口罩。
2022城投前十风险事件
〖壹〗 、遵义最大城投156亿银行贷款展期20年,市场担忧风险波及债市 12月30日,贵州遵义最大城投——遵义道桥建设(集团)有限公司披露的银行贷款重组方案引起广泛关注 。根据重组协议 ,1594亿元银行贷款重组后期限调整为20年,利率调整为3%/年~5%/年,前10年仅付息不还本 ,后10年分期还本。
〖贰〗、022年城投公司前十风险事件如下:重庆能源集团等16家企业申请破产重整4月11日,重庆市能源投资集团有限公司等16家企业以“已具备破产原因但具有重整价值及可行性”为由,向重庆市第五中级人民法院申请破产重整 ,并同步提出预重整申请。此次事件涉及企业规模较大,凸显部分城投关联企业债务压力已达临界点 。
〖叁〗、多层倒卖:通过其他票据中介以6折-9折费用层层转手,最终占有资金 ,诈骗机构消失。风险警示与建议风险点 虚构背景:诈骗机构通过伪造股权结构、冒用央国企名义降低城投公司警惕性。操作漏洞:城投公司不熟悉票据交易规则,未核实交易对手真实履约能力,仅关注融资结果。
〖肆〗 、贵安发展集团三名中层领导因涉嫌严重违纪违法接受调查,属于典型的窝案 ,且近期城投公司中层领导落马现象频发,但通常不会影响公司正常运营 。贵安发展集团窝案详情2022年12月29日,贵阳市纪委监委披露 ,贵安发展集团财务总监、投融资部部长、投融资部副部长三名中层领导因涉嫌严重违纪违法接受纪律审查和监察调查。
〖伍〗 、阶段四(11月以来):债市调整,利差走扩债券市场下跌导致城投债信用利差持续扩大,估值收益率回调 ,主要受银行理财赎回潮影响。
全国隔离政策查询系统app
〖壹〗、本地宝全国各地隔离政策查询系统入口为:m.sh.bendibao.com/news/gelizhengce/all.php(复制到浏览器打开) 。以下是关于该系统使用方法和注意事项的详细解使用方法 选取出发城市和到达城市:用户首先需要在系统中选取出发城市和到达城市。
〖贰〗、在支付宝中查询全国各地返乡隔离政策,可按以下步骤操作:打开支付宝并进入市民中心打开支付宝APP,在首页找到并点击“市民中心”模块。进入疫情疫苗查询功能在市民中心页面中 ,点击“疫情疫苗查询 ”选项,进入相关服务界面 。
〖叁〗 、查询系统入口: 全国隔离政策查询系统网址为:http://m.bd.bendibao.com/news/gelizhengce/all.php?leavecity=。查询方法: 第一步:访问上述查询系统网址。 第二步:在查询页面选取出发地和目的地城市 。 第三步:查看从所选出发地至目的地的相关隔离政策。
〖肆〗、本地宝全国疫情风险等级查询入口及全国隔离政策查询系统使用说明如下:本地宝全国疫情风险等级查询入口 网址链接:m.sh.bendibao.com/news/yqdengji/(请将此链接复制到浏览器中打开)使用方法:打开链接后,进入本地宝全国疫情风险等级查询系统。
〖伍〗、全国隔离政策查询系统 访问网址:http://m.bd.bendibao.com/news/gelizhengce/all.php?leavecity= 点击链接进入查询页面 ,选取出发地和目的地城市 。查询流程示例(以北京至上海为例):第一步:访问查询系统,选取出发地和目的地。第二步:查看从北京出发至上海的相关隔离政策。
〖陆〗 、广州+全国出行防疫政策查询(隔离+核酸+报备):提供广州及全国其他地区的出行防疫政策查询服务,包括隔离要求、核酸检测要求和报备流程等。
安徽风险地区吗现在
安徽疾控提醒:6月需重点防控新冠肺炎、发热伴血小板减少综合征 、手足口病、布鲁氏菌病及食源性疾病,具体防护措施如下:新冠肺炎防控 减少非必要出行:避免前往中高风险地区及疫情发生地 ,出行前了解目的地防疫政策,全程做好个人防护,监测健康状况 ,出现异常及时就诊 。
其他中高风险地区旅居史人员:近期有河南省郑州市、许昌市、周口市 、洛阳市、商丘市、信阳市 、安阳市,陕西省西安市、延安市、咸阳市,广东省深圳市 ,浙江省宁波市 、金华市,上海市宝山区、奉贤区、杨浦区 、浦东新区,以及其他有中高风险地区的市(直辖市为区)旅居史的来(返)皖人员 ,也需及时报备。
安徽省风险等级情况:截至2022年1月25日,安徽省无中高风险地区,全区域为低风险地区。青岛市对低风险地区来返人员报备要求:青岛市部分区市、街道要求外地来返青岛人员提前三天向社区或村居进行报备 ,低风险地区回青岛人员建议提前进行社区报备,询问社区后,按照社区要求做好疫情防控措施 。
安徽现在属于低风险地区。安徽省(皖)位于中国中东部,东连江苏、浙江 ,西接湖北 、河南,南邻江西,北靠山东 ,是中华人民共和国一级行政区,省会为合肥市。安徽总面积101万平方公里;安徽现有16个地级市,9个县级市、50个县、45个市辖区 。安徽省是中华文明的重要发祥地。清朝初年设置江南省。
外地人员返回安庆要求
〖壹〗、【法律分析】外地人员返回安庆要求:倡导就地过年 。春节期间人员流动频繁 ,新冠病毒感染 风险增大,提倡您留在当地过年,减少旅途感染及传播风险。省外返(来)人员主动报备。
〖贰〗 、外省来(返)宣人员需持“健康码”绿码和48小时内核酸检测阴性证明 ,到达宣城后还需再进行一次核酸检测 。铜 陵 铜陵疾控,12月17日发布:省外来(返)铜人员须持48小时核酸检测阴性证明,到达后须主动向所在社区(村组)、单位报告 ,建议开展不少于1次的核酸检测,14天内做好个人健康监测。
〖叁〗、如果您从上海返回安庆,根据安徽省的疫情防控规定,您需要进行核酸检测。 自2020年10月25日以来 ,有中风险地区旅居史的来宜返宜人员,应主动向社区报备,并接受健康管理 ,按要求进行核酸检测。
〖肆〗 、境外返宜人员——14天集中隔离+7天居家隔离+2次以上的核酸检测(部分县区还需要进行7天的健康监测(汇报健康状况) 。如境外人员回国后已在其他地方做完14天集中隔离,回安庆只需要进行7天居家隔离+2次以上的核酸检测。
评论列表(4条)
我是战狼攻略的签约作者“南城”!
希望本篇文章《中国安庆市疫情风险等级(安庆市疫情防控最新消息)》能对你有所帮助!
本站[战狼攻略]内容主要涵盖:战狼攻略,生活百科,小常识,生活小窍门,百科大全,经验网,游戏攻略,新游上市,游戏信息,端游技巧,角色特征,游戏资讯,游戏测试,页游H5,手游攻略,游戏测试,大学志愿,娱乐资讯,新闻八卦,科技生活,校园墙报
本文概览:市统计局廉政风险点〖壹〗、档案工作和保密工作方面:廉政风险点是保密公文系统和纸质档案丢失、不按保密规定操作导致泄密...